


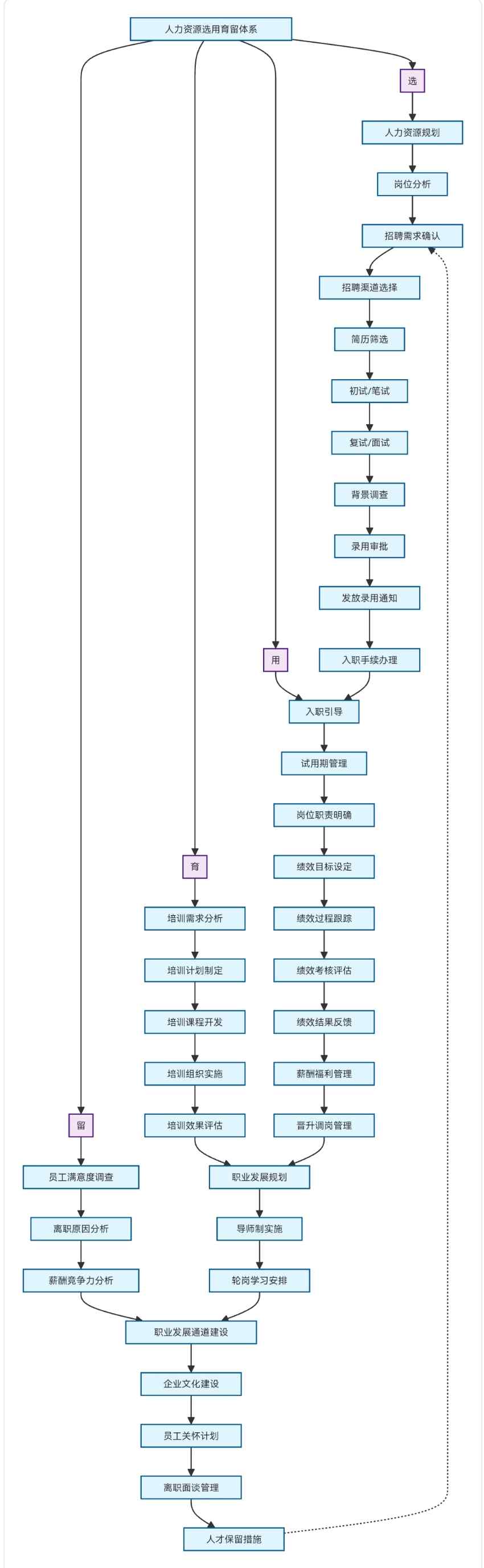
選人模塊
- 人力資源規劃:根據企業戰略制定人力需求計劃
- 崗位分析:明確崗位職責、任職資格和要求
- 招聘需求確認:部門提出具體招聘需求
- 招聘渠道選擇:內部推薦、招聘網站、校園招聘等
- 簡歷篩選:初步匹配候選人資格
- 初試/筆試:基礎能力和素質測評
- 復試/面試:專業能力和綜合素質評估
- 背景調查:核實工作經歷和表現
- 錄用審批:按權限審批錄用決定
- 發放錄用通知:正式發出錄用offer
- 入職手續辦理:簽訂合同、辦理入職
用人模塊
- 入職引導:新員工熟悉環境和制度
- 試用期管理:考察適應性和能力表現
- 崗位職責明確:清晰界定工作內容和標準
- 績效目標設定:制定SMART原則的績效指標
- 績效過程跟蹤:定期檢查進度和提供支持
- 績效考核評估:定期進行績效評定
- 績效結果反饋:溝通評估結果和改進方向
- 薪酬福利管理:確保薪酬公平競爭力
- 晉升調崗管理:根據表現和能力調整崗位
育人模塊
- 培訓需求分析:識別員工能力差距
- 培訓計劃制定:制定年度培訓計劃
- 培訓課程開發:設計針對性培訓內容
- 培訓組織實施:安排培訓時間和場地
- 培訓效果評估:評估培訓成果和轉化
- 職業發展規劃:幫助員工規劃職業路徑
- 導師制實施:安排經驗豐富員工作為導師
- 輪崗學習安排:提供跨部門學習機會
留人模塊
- 員工滿意度調查:定期收集員工反饋
- 離職原因分析:深入分析離職根本原因
- 薪酬競爭力分析:對比市場薪酬水平
- 職業發展通道建設:建立多通道晉升體系
- 企業文化建設:營造積極的工作氛圍
- 員工關懷計劃:提供生活和工作支持
- 離職面談管理:深入了解離職原因
- 人才保留措施:制定針對性保留策略